菜牛保

 找回密码
 立即注册
搜索
热搜: 活动 交友 discuz
查看: 572|回复: 0

详细介绍一款值得关注的「百万医疗」—— 安盛·卓越守护百万医疗保险 | 新品上市

[复制链接]

204

主题

204

帖子

622

积分

高级会员

Rank: 4

积分
622
发表于 2022-4-24 11:00:30 | 显示全部楼层 |阅读模式


关注 +「星标」, 及时获最新资讯





【2022·升级版】安盛·卓越守护百万医疗保险



「卓越守护」硬核升级,

5大升级点,保障更贴心!

保额↑ 最高750万元

特药↑ 119种特药(15种海外特药+2种CAR-T特药)

器械↑ 新增5种进口器械

医院↑ 新增民营医院

服务↑ 新增多项健康管理服务





【投保案例】——尊贵款

一般医疗保险金300万

重大疾病医疗保险金300万

重大疾病住院津贴150元/天

年免赔额1万

恶性肿瘤特需(100万,可选 + 255元)

恶性肿瘤赴日(100万,可选 + 267元)

特需住院医疗(100万,可选 + 2586元)

重大疾病保险(5万,可选 + 246元)

恶性肿瘤院外特定药品医疗费用(100万,可选 + 75元)

年交保费:552 元 / 年

( 30~40岁·年龄段,基本保障,可选部分未选 )

【关于“百万医疗”,想和你分享的话】

没有人,

可以预知一定有或一定没有得重大疾病,

不论这个概率是多少,它都会贯穿我们的一生。

每一个平凡人的现实人生,

万一罹患重大疾病,那就是100%的要面对。

这将会严重侵剥我们那穷尽一生辛苦攒存,却经不起被当前巨额医疗费“掠夺”的一点点积蓄。

这就是当下现实生活,

“百万医疗”应运而生的社会刚需、底层逻辑及其辩证关系。

最朴素的告诫:

少娱乐几次,少几次聚餐,少几次剁手“买买买”,克制一下无畏的、不必要的消费,保费就有了。

有了“百万医疗”,

心中不慌,全家心安。

—— 本平台飞戈 · 点评



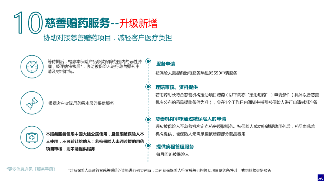
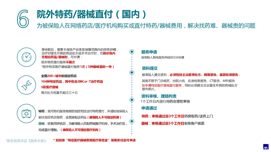
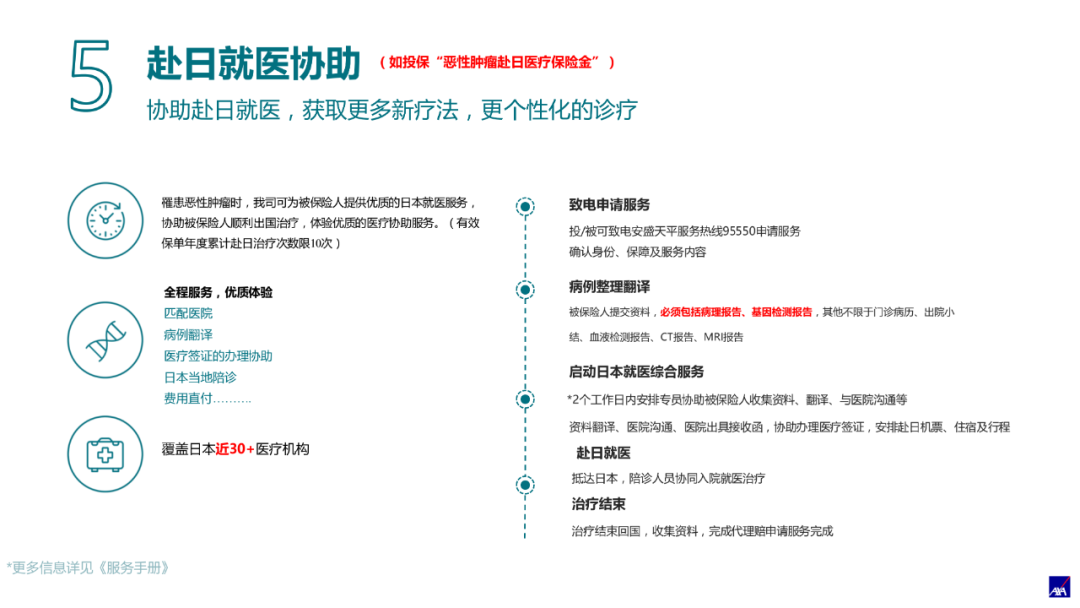
安盛·卓越守护百万医疗保险·详解

——(点击图片·放大阅读)













【亮点】

关于CAR-T疗法,涉及到两笔费用:

1、CAR-T药品费120万一针;

2、细胞免疫治疗时的其他治疗费用(同样很高)。

【结论】

不是所有的“百万医疗保险”都包含了CAR-T治疗药品费(恶性肿瘤特药),

也不是所有的“百万医疗”条款都包含细胞免疫疗法及其产生的医疗费用!









































































































资讯来源 | 泛华保险 安盛天平保险




—— E·N·D




保险,是智者的宝典,是现代家庭必备的财务管理利器 !





普益财富  普益基金·账户开设 ——

适宜人群:

满18周岁起,有意向投资理财人士

财务状况:???? 一定经济规划能力及适当风险承受力

用户地域:???????? 全国各地

开户方式:???? 互联网手机APP,点击本平台任何一个相关链接,自助下载 “ 普益基金APP ” 安装,注册开户


  点击开户:长按 “二维码”


打开链接开户,启动 “普益基金/定投” 财富之旅……



··· 您可点击关注

获取更多资讯 ···



财富频道一专业投资理财交流平台立足传播财富理念,致力提升大众财商;专注家庭财务规划,分享时尚理财资讯。★26年行业历练•信誉品格保证【产品与服务】基金(普益/华夏公募私募)、家族信托、人寿(终身/重疾/年金)保险、意外/医疗险、财产险、e互助、海外留学/保险/基金等。公众号     


         
作者:财富频道一专业投资理财交流平台
回复

使用道具 举报

您需要登录后才可以回帖 登录 | 立即注册

本版积分规则

Archiver|手机版|小黑屋|菜牛保

GMT+8, 2025-10-31 00:29 , Processed in 0.037498 second(s), 18 queries .

Powered by Discuz! X3.4

© 2001-2017 Comsenz Inc.

快速回复 返回顶部 返回列表