菜牛保

 找回密码
 立即注册
搜索
热搜: 活动 交友 discuz
查看: 415|回复: 0

香港保险公司排名出炉,第一居然是它!

[复制链接]

1214

主题

1214

帖子

3652

积分

论坛元老

Rank: 8Rank: 8

积分
3652
发表于 2025-7-27 03:10:19 | 显示全部楼层 |阅读模式

香港保险业监管局公布了2024年香港保险最新统计数据:


2024年年度香港个人新单总保费高达2198亿港元,同比增长22%,再创历史新高!其中,内地访客赴港投保628亿港元,热度居高不下!



今天三哥给大家总结了最新香港保险公司(非银)业务排名情况!快看看有你投保的公司?

看点

01

最新总保费收入排名

按照总保费收入,即整付+年度化保费排名,前五大保险公司(非银)分别为友邦保险、宏利、保诚、富卫和中国人寿。



看点

02

最新标准保费排名

按照标准保费收入,即整付*10%+年度化保费排名,前五大保险公司(非银)分别为友邦、保诚、宏利、中国人寿及永明金融。



看点

03

内地人喜欢买什么类型的保险

根据香港保监局给出的相关数据来看,按新保单数目,内地客户买得最多的就是终身寿险(占比58.5%)和重疾险(占比28.4%)。





图片来源:香港保监局

看点

04

10大主流保险公司介绍

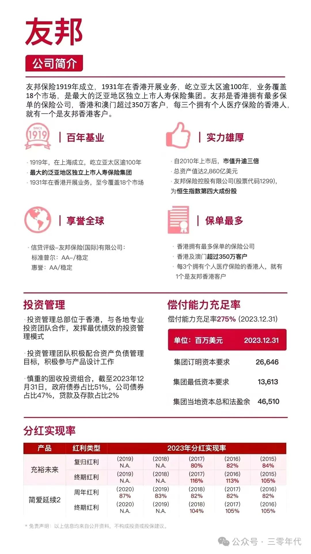
1、香港友邦

友邦保险于1919年在上海成立,于1931年开始经营香港的业务,屹立亚太区逾100年,是最大的泛亚地区独立上市人寿保险集团。目前聚焦在亚太区开展业务,同时中国内地的市场份额占比在40%以上。



香港友邦在亚太地区的多个市场设有分支机构,总部位于中国香港,2021年《财富》世界500强中排名213。

业务覆盖18个市场,为超过3800万份个人保单持有人及逾1600万名团体保险计划的参与成员提供服务。友邦保险连续六年拥有最多百万圆桌会注册会员。

2、香港保诚

保诚保险是英国保诚全资子公司,于伦敦(PRU.L)·香港(2378.HK)新加坡(K6S.SG)及纽约(PUK.N)证券交易所上市全球四地上市。1964年开始在香港发展业务,香港保障客户超130万。它是亚洲规模最大的欧资寿险公司,资本雄厚,实力强劲,全球投资。截止2021年,保诚保险偿付能力比率为714%,超过92%的理赔服务满意度,完全不用担心理赔问题。



旗下隶属的英国保诚集团亚洲(Prudential Corporation Asia)以香港为总部,业务横跨亚洲12个市场,覆盖柬埔寨、中国、香港、印度、印尼、老挝、马来西亚、菲律宾、新加坡、台湾、泰国和越南。

3、汇丰人寿

汇丰人寿是一家1978年在香港注册成立的综合业务保险公司,隶属于汇丰保险。汇丰保险是香港上海汇丰银行的全资附属机构,是标准的银行系寿险公司。这两年汇丰人寿的成绩特别亮眼,以强大的实力和卓越的服务赢得了客户的信任和青睐。

4、香港宏利

宏利于香港开展业务124年,多年来一直深受信赖,尤其是强积金业务的服务。



自1897年开业至今,宏利香港已发展成为本地主要金融服务机构之一,为香港及澳门逾230万位客户提供多元化的保障及财富管理产品和服务。

旗下有三家全资附属公司,分别是【宏利人寿保险公司】【宏利资产管理公司】和【宏利公积金信托公司】。

5、中国人寿(海外)

中国人寿保险(海外)是中国最大国有金融保险集团中国人寿保险(集团)的全资子公司。



母公司连续21年入选《财富》世界500强,2023年排名第54位,品牌价值高达4,855.67亿元人民币。



中国人寿(海外)是中国最大国有金融保险集团中国人寿保险(集团)公司的国际化业务战略平台。

在母公司强力支持下,中国人寿(海外)目前已在香港、澳门、新加坡和印尼市场开展业务。

6、香港安盛

安盛最早是1816年在法国成立的,品牌历史超过200年,业务遍布54个国家和地区,法国安盛业务涉及财产险、寿险、健康保障及资产管理。



为全球1.05亿客户提供全面、优质、值得信赖的保障服务,作为全球最大的保险集团,也是全球最大的国际资产管理集团之一。

在《财富》世界500强中稳居前50名,是500强中历史最悠久的公司之一。

7、周大福人寿

富通保险更名为周大福人寿,是香港最具规模的寿险公司之一。至今已经服务香港超30年,为个人及机构提供一系列多元化的保险及理财规划产品服务,涵盖人寿保险、医疗保险、意外保险、储蓄计划和投资保险。



周大福人寿是新世界集团的成员,新世界集团是周大福(控股)有限公司的多元资产旗舰。

8、中银人寿

专营个人及团体人寿业务,注册于香港,1998年2月10日正式开业。





中银人寿是香港的第二大金融集团中银集团的附属机构,是银行系保险公司。

9、富卫保险

富卫是私人投资集团盈科拓展集团的保险业务公司。

富卫的业务遍布香港、澳门及泰国,于香港提供人寿保险、一般保险、退休金、雇员福利及财务策划服务。

前身是大名鼎鼎的荷兰国际集团 ING,而作为百年企业的ING对于熟悉环球金融的人们可谓如雷贯耳。

荷兰国际集团ING,曾经排世界500强前列,全球保险及银行排名第三,客户覆盖65个国家。

10、永明金融

香港永明金融在港成立130年,为客户提供多元优质保障、理财产品及退休策划服务。



自1998年以来,永明人寿连续三年荣登美国《财富》杂志全球500强;连续第11年被评为全球可持续发展100强公司之一;连续10年被评为最值得信赖的保险品牌。

【声明】本文仅个人观点,不构成投资建议!本站内容数据和资料来源香港各大保险公司、银行等官网,内容仅为个人研究、探讨,不做任何专业性建议、邀约、销售等。您的投保、银行开户等决定,建议咨询专业人士。

作者:微信文章

本帖子中包含更多资源

您需要 登录 才可以下载或查看,没有帐号?立即注册

x
回复

使用道具 举报

您需要登录后才可以回帖 登录 | 立即注册

本版积分规则

Archiver|手机版|小黑屋|菜牛保

GMT+8, 2026-5-22 03:45 , Processed in 0.036339 second(s), 19 queries .

Powered by Discuz! X3.4

© 2001-2017 Comsenz Inc.

快速回复 返回顶部 返回列表