菜牛保

 找回密码
 立即注册
搜索
热搜: 活动 交友 discuz
查看: 11830|回复: 0

为什么意外险会被拒赔?99%的核心原因,这篇都说透了

[复制链接]

295

主题

295

帖子

895

积分

高级会员

Rank: 4

积分
895
发表于 2025-10-24 20:21:45 | 显示全部楼层 |阅读模式


国家金融监管总局数据显示,2023年保险业理赔支出1.89万亿元,获赔率98%,理赔时效平均2天。

那如果避免成为被拒赔的2%呢?

分享以下拒赔常见案例,希望对大家有所帮助。

1、职业类别不符

保险公司为了准确评估风险、确定保费、合理承保和理赔,根据不同职业的工作性质、环境、风险等因素,划定了1-6级职业类别,并对应不同的费率。不同的公司在职业类别的划定上会有细微的差别。

很多企业主为了节约保费,在申报职业类别的时候故意降低风险,或业务员为了成交客户,故意降低职业类别报价,导致投保时的职业和实际职业不一致,可能导致合同拒赔或合同无效。


比如,高空作业员工(6类)按销售人员(2类)投保;爆破人员(拒保职业)按普通工人(4类)投保;都有可能在发生风险时被拒赔。
案例:2022年2月24日,武汉市某物流有限公司给15名员工购买了团体意外险。投保时的职业情况注明为“港口室内通过按钮操控门吊并不承担运输工作”。然而,2023年1月,公司员工李蒙溺亡。在理赔过程中,保险公司发现李蒙的实际职业类别与投保时填写的职业类别不符,拒绝赔付80万保险金。2、没有选择正确的医院就医一般限定二级及以上公立医院,但有些产品可以扩展到医保定点医院,医院范围就要更广泛一些。经常有员工因出险时就诊非二级以上公立医院导致理赔纠纷,如果公司附近医院不在保障范围,那么公司员工就诊时会比较麻烦,投保时需要特别注意。同时,特别约定中会对某些地区甚至某些医院进行拒赔,就诊时一定要避开这些医院。像下面这个方案就明确规定了一大批拒绝赔偿的医院。

3、非意外导致的伤害团体意外险通常主要承保意外事故导致的身故、伤残或医疗费用等,比如猝死是由于自身疾病引起的,不符合意外险的定义。因此,大多数团体意外险的保险责任都是没有猝死责任的,如果需要这项保障,一定要了解清楚条款和保额。

案例:某公司为员工购买了团体意外险。一次,员工张某在工作中突然感到身体不适,送往医院后被诊断为突发心脏病。张某家属向保险公司提出理赔申请,认为这属于意外事故。然而,保险公司经过调查后认为,心脏病发作不属于团体意外险的保险责任范围。保险公司依据保险合同的约定,对张某的理赔申请作出了拒赔决定。因此,在购买团体意外险时,投保人及被保险人需要仔细了解保险责任和免责范围,避免因对保险条款的理解不准确而导致理赔纠纷。4、超出了意外险治疗期限的时间限制被保险人只有在遭受意外事故后的180日内产生的相关责任,才能在约定范围内赔偿。



有这么一个案例:60岁的老人,在厨房滑倒,导致腰椎骨裂,就医后,医生给出了保守治疗和微创手术之后的方案,家属优先选择了保守治疗。结果在后续差不多半年的时候,身体不适,原来是上次骨裂没有恢复好,导致上一节脊椎侧弯压迫到其他器官,刚好当时医院手术需要预约排队,等到手术的时候,已经超出了180天的期限了,也就意味着这部分的医疗费无法报销。
5、就医时没有先用,没法全额报销如果有社保或者医保的,记得一定要先用社保/医保身份就医,则能报销更多。

某些时候,由于当事人本着便利就近原则,是没有使用医保身份就医的,可这款意外险保障是0免赔,且无论是否先用社保/医保报销,均可100%报销的,才全部给与报销,大部分的意外险,如果未先使用医保身份报销,则只能报销80%。6、未及时报案根据《保险法》第二十一条,索赔方有义务在发生事故后及时通知保险公司,如果是因为故意或者重大过失没有及时通知,导致死因不明的,在法律意义上保险公司有权拒保。投保人、被保险人或者受益人知道保险事故发生后,应当及时通知保险人。故意或者因重大过失未及时通知,致使保险事故的性质、原因、损失程度等难以确定的,保险人对无法确定的部分,不承担赔偿或者给付保险金的责任,但保险人通过其他途径已经及时知道或者应当及时知道保险事故发生的除外。但这一规定,一般在保险公司的条款里被特别约定为需48小时内向保险公司报案,超过时效的可能会引起拒赔或少赔。

7、保险合同的有效性留意保险合同的到期时间,提前续保,如未及时续保,出险时刚好不在合同有效期,那是一定无法得到赔偿的。为了避免团体意外险拒赔的情况,建议在投保前仔细阅读保险条款,了解保险责任和免责范围。同时,确保如实告知和申报相关信息,并在发生保险事故后及时报案并提供充分的证据。
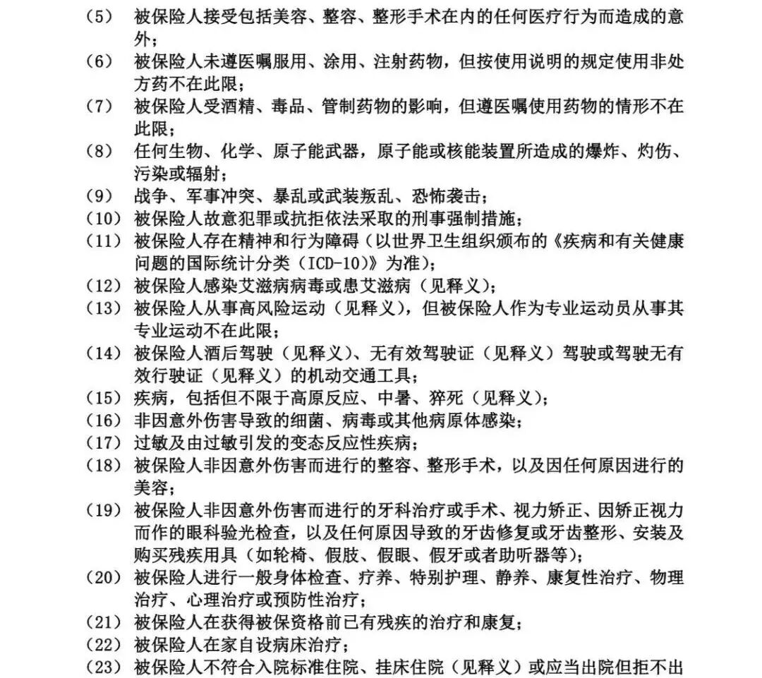
还有就是意外险合同中明确列出的不赔的情况,称之为“责任免除”,也是不会承担责任的。



由此可见,虽然只是几百块的意外险,针对保障责任和条款内容也是非常专业的,自己未必能看懂或者理解到位,有专业且靠谱的销售服务人员帮你把关,未来也会更放心。转发告诉身边的朋友!如果觉得本文对你有帮助,请点

支持!




点击“阅读原文”获取2025年保险资料库

作者:微信文章

本帖子中包含更多资源

您需要 登录 才可以下载或查看,没有帐号?立即注册

x
回复

使用道具 举报

您需要登录后才可以回帖 登录 | 立即注册

本版积分规则

Archiver|手机版|小黑屋|菜牛保

GMT+8, 2026-4-30 05:49 , Processed in 0.036645 second(s), 19 queries .

Powered by Discuz! X3.4

© 2001-2017 Comsenz Inc.

快速回复 返回顶部 返回列表