菜牛保

 找回密码
 立即注册
搜索
热搜: 活动 交友 discuz
查看: 99|回复: 0

推荐:26款百万级别高保额的意外险/灵活用工险,相信必有一款适合您!

[复制链接]

214

主题

214

帖子

652

积分

高级会员

Rank: 4

积分
652
发表于 2025-12-7 19:06:43 | 显示全部楼层 |阅读模式



加小编微信方便您的详细咨询

特别提示:

本页面推荐的所有产品,请“长按下面二维码”了解和投保,一切以合同条款为准。为了更好的为您提供服务,欢迎加小编微信进行详细咨询。

高保额意外险指的是保险额度远高于普通意外险的意外险产品,一般来说,这种意外险的保额高达100万元及以上,小编推荐26款保额达到100万及以上的高保额意外险。

一、4类职业也可投

除了1-3类职业可投保,风险相对比较高的4类职业,如:室内装璜工、装饰装修工、建筑水电工、管道铺设及维护工、家具维修工、玻璃工、搬运工、砖瓦工、电缆装配工、设备安装工、水电工、电器装配工、货运搬运工、修路工等都可以承保。

1、众安个人综合意外险6号:18-45岁,1-4类职业,意外医疗不限社保,身故保额最高100万,交通工具保额叠加赔付,含救护车费用


长按上图二维码了解和投保

2、众安小美满综合意外险(尊享/众民保专属家庭版):30天-75岁1-4类职业,支持家庭投保,意外医疗不限社保0免赔最高100%,55岁以下含猝死


长按上图二维码了解和投保

3、美亚乐享百万人生意外险2025版:全球,护照可投,1-4类职业,0免赔100%报销不限社保,含津贴/监护病房/猝死/三者等


长按上图二维码了解和投保

4、美亚美满无忧高保额意外险:18-65岁,1-4类职业可投,最高保额300万,医疗不限社保0免赔100%报销,含特需私立,3个计划


长按上图二维码了解和投保

二、1至3类职业

5、众惠小美满2号成人意外险:18-60岁,1-3类,不限社保0免赔100%报销,含猝死/津贴/救护车,保额100万(飞机千万)保费285元,保电动车


长按上图二维码了解和投保

6、人保大护甲7号意外险(旗舰版):全球,18-50岁1-3类职业,不限社保最高100%赔付,最高保额150万航空千万,涵盖猝死等



长按上图二维码了解和投保

7、太平洋个人意外医疗险:医疗保额200万,年免赔500元赔付比例100%或80%,1-3类职业,保费89元(51至80岁351元)



长按上图二维码了解和投保

8、太平洋青龙卫焕新版成人意外险:18-50岁,1-3类职业,身故伤残最高150万,医疗不限社保100%赔,猝死/失能/津贴/救护车


长按上图二维码了解和投保

9、太平洋小蜜蜂6号意外险:18-50岁,1-3类,医疗不限社保0免赔最高100%赔付,涵盖猝死、救护车、第三者,最高赔偿1100万



长按上图二维码了解和投保

10、平安全球航空意外险:投保1小时生效,1天起保,保费5-80元,身故最高800万、个人责任1万、救护车2000元、银行卡盗刷1万



长按上图二维码了解和投保

11、平安全球千万航空意外险:支持投保2小时生效,保期1天至1年,保费12-158元,身故/伤残1000万、个人责任10万、救护车1万



长按上图二维码了解和投保

12、平安小蜜蜂(畅享版)综合意外险:无健康告知,无除外医院,无除外地区,18-60岁,1-3类职业,3个版本,责任全面,保障高。



长按上图二维码了解和投保

13、平安铂金百万意外医疗险:18-55岁,意外住院/门诊医疗保额100万,住院0免赔,门诊100元免赔,不限医保100%赔付



长按上图二维码了解和投保

14、平安星曜少儿百万意外医疗险:28-17岁,保额100万,住院0免赔门诊100元次免赔,不限医保100%赔付,涵盖身故伤残和津贴


长按上图二维码了解和投保

15、平安明星短期意外伤害保险HN:9个方案,保期1-7天,身故伤残最高3000万,医疗最高300万社保范围内0免赔100%赔付



长按上图二维码了解和投保

16、平安护星福(明星专属保险产品):18-65岁,娱乐业1-2类职业,六个计划,最高保额1000万,意外医疗0免赔100%报销


长按上图二维码了解和投保

17、大地保险明星艺人&剧组专属意外险,文体类演艺人员意外伤害保险/高额版/团体版:0免赔100%赔付含自费药,千万身故保额,计划灵活选择
方案一:


长按上图二维码了解和投保

方案二:



长按上图二维码了解和投保

方案三:


长按上图二维码了解和投保

18、大保镖III意外险成人版:18-45岁,1-3类职业,意外医疗0免赔最高100%赔付不限社保,涵盖猝死/津贴/救护车费用/食物中毒,保额100万保费258元,扩展高风险运动


长按上图二维码了解和投保

19、大地大保镖5号综合意外险:18-55岁,1-3类职业,不限医保最高0免赔100%赔,最高身故保额100万猝死50万保费仅288元



长按上图二维码了解和投保

20、众安百万意外险:出生30天-65岁,1-3类职业可投,医疗不限社保,涵盖交通工具,4个计划,最高100万保障


长按上图二维码了解和投保

21、众安个人综合意外险2023版:出生30天-65岁,1-3类职业可投,医疗不限社保,涵盖交通工具/救护车,4个计划,最高100万保障



长按上图二维码了解和投保

三、灵活用工类

22、平安短期工作出行意外险:个人/企业,1人起,可团单,1-30天,2个版本,保额最高100万,自助投保:最早次日生效和最早当日生效

最早次日生效,5大类职业5种方案,最高不限高空:


长按上图二维码了解和投保

最早当日生效,投保2小时生效,4大类职业5种方案,限10米高空:


长按上图二维码了解和投保

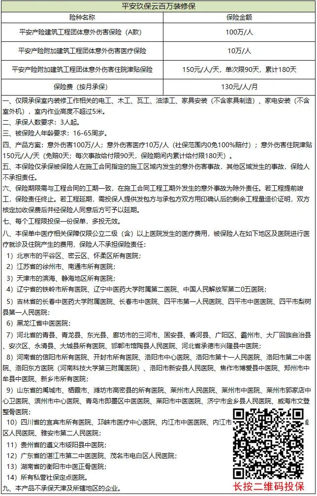
23、平安室内装修百万装修保:单位投3人起,保费130元/人/月,身故伤残100万,医疗10万0免100%赔付,津贴150元/天0免赔,自助投保。



长按上图二维码自助投保

24、灵活保灵活就业人员极短期意外险(5-6类职业):最高100万,个人投个单,即时生效,自助投保

16-65岁,5-6类职业,极短期意外保障,涵盖意外身故保额最高100万、意外残疾保额最高50万、意外医疗保额最高10万(次免赔100元,给付比例80%),突发疾病身故保额最高10万,支持即时生效。



长按上图二维码了解和投保

25、太平洋团体意外险:18-65岁、1-5类职业,保额最高100万(5类最高50万),3人起保,月交也可替换,保期4月-12月可选,联系小编投保

保障责任:身故伤残最高100万,医疗费用最高10万(0免赔100%赔付),住院津贴100元/天(3天免赔),公共场所责任

26、太平洋灵活用工超短期团体意外险:1-6类职业,3人起保,保期7天/15天/1月/3月/6月/1年,最高保100万,联系小编投保

保障责任:身故伤残最高100万,医疗费用最高10万(200元免赔80%赔付),住院津贴100元/天(5天免赔)


加小编微信方便您的详细咨询
点击左下角的“阅读原文”了解更多高保额意外险



作者:微信文章

本帖子中包含更多资源

您需要 登录 才可以下载或查看,没有帐号?立即注册

x
回复

使用道具 举报

您需要登录后才可以回帖 登录 | 立即注册

本版积分规则

Archiver|手机版|小黑屋|菜牛保

GMT+8, 2025-12-22 20:43 , Processed in 0.040091 second(s), 19 queries .

Powered by Discuz! X3.4

© 2001-2017 Comsenz Inc.

快速回复 返回顶部 返回列表