菜牛保

 找回密码
 立即注册
搜索
热搜: 活动 交友 discuz
查看: 177|回复: 0

养老年金内卷大战!2026你最Pick谁?

[复制链接]

219

主题

219

帖子

667

积分

高级会员

Rank: 4

积分
667
发表于 2026-1-21 16:28:46 | 显示全部楼层 |阅读模式
我是财归来

1.△点击顶部△财归来 免费订阅我们!

2. → 点击屏幕右上角“...” 3.→ 点选“设为星标 ★ ”

为防大家看不到我们的更新,请按以上步骤星标或置顶

一.分红型

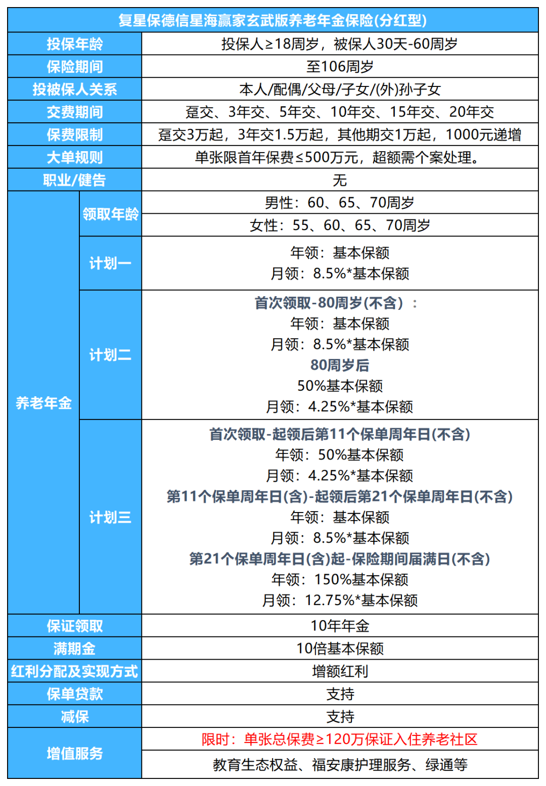
复星保德信星海赢家玄武版养老年金保险(分红型)

这款产品的核心卖点就俩字:分红。

保险公司投资赚了钱,你就可能多分点;投资一般,你还可以拿固定领取,这是养老规划中的‘轻奢路线’——基础保障有了,偶尔还能期待个小惊喜。

星海赢家玄武版三个版本各有特色:

1、计划一平准领取,保证每年领取固定金额养老金,直至106岁;保证领取基础上还能有红利加持;

2、计划二早领早享,聚焦退休黄金20年,就是60岁-80岁高领取时期,首次领取时最高可以领取保费的13.6%,在市场中也是佼佼者。

3、计划三阶梯增长,越老领取金额越高,且现价价值较前两个计划更高,趸交在80岁时生存总利益是保费的4.64倍。

以上利益仅做演示,不代表实际收益,具体保障以合同条款为准,保单的红利分配是不确定的,在某些保单年度红利可能为0,实际红利按保险公司的当年公布派发为准。

而且三个版本还能灵活转换,按照个人养老需求随时调整。

复保还能对接高端养老社区,不仅有钱领还能住社区,享受真正的高品质养老生活。



二.固收型



如果说分红型是“盲盒款”,分红还有不确定性,那固收型就是“妥妥的明盒”。不玩虚的,所有数字写进合同,退休后每月到账多少钱,现在就能算到小数点后两位。

我们将固收型也分成两类来讲:常规型&即期型

1、常规型:

(1)海保福瑞未来2026养老年金

专为追求长期稳定利益、注重资金回笼快速人群设计,核心优势突出:



领取规则灵活:男性可选60/65/70岁起领,女性可选55/60/65/70岁起领,每年领取 100% 基本保额,100 岁给付祝寿金(已交保费),106 岁给付满期金(10 倍基本保额)。

资金回笼快速:最快 4 年即可实现现金价值超过已交保费,年金领取后仍保持较高现价,养老与储备双兼顾。

增值服务升级:根据年化保费划分 5 级 VIP 会员,涵盖家庭医生、重疾绿通、CAR-T 权益、心理咨询等多重健康服务,最高级蓝钻会员可享不限次家庭医生、极速视频问诊等权益。

安全属性拉满:传统型产品利益明确,减保写进条款,支持第二投保人,无健康加费和职业加费,资金安全有保障。

为自己的百岁人生筹划,40 岁海女士为自己投保福瑞未来 2026,5 年交累计保费 100 万元选择计划一:

60 岁起每年领取 6.18 万元,到 90 岁累计领取 191.58 万元,100 岁领取 100 万元祝寿金后累计领取达 353.38 万元;

第 7 年现金价值达 100.5 万元,超过已交保费,60 岁领完首笔年金后仍有 123.8万元现金价值;

身故保障扎实,领取前身故给付已交保费与现价较大者,领取后保证返还保费。

(2)复保星海赢家(朱雀版)养老年金

这是一款非常标准的养老年金,共4个领取计划:

计划1:每年领取固定年金,保证领取保费;

计划2:每年领取固定年金,不保证领取;

计划3:领取不固定,到85岁之后会减少为30%,保证领取保费;

计划4:领取不固定,11-20年年领2倍,21年后年领3倍,保证领取保费。

其中现价最高的就是计划四,60岁现价约为1.6倍保费,现价持续至106岁。(30岁女趸交60岁领取)

总体来说,星海赢家(朱雀版)利益在市场上属于较高水平,四个计划可以满足不同人群不同需求,现价持续终身,可以随时减保用钱,也是比较方便的。



(3)大家养老养多多8号(城心版)养老年金

兼顾大品牌、高领取、可对接城心养老社区的产品。

对中高龄客户非常友好!很多同类产品对于60岁以上客户基本只能趸交,而这款是支持期交的。最快可以实现交完保费后次年领取年金,持续至106岁。

非常适合给家中的爸妈配置!



2、即期型:

(1)海保人寿福瑞未来(即享版)养老年金

这款产品堪称 "养老灵活爆款",最大亮点是打破年龄限制,让更多人能享受养老保障:



投保年龄宽松:计划一最高 70 周岁可投,趸交、3 年交支持更高龄人群,55 岁以上女性、60 岁以上男性投保合同生效后的首个保单周年日,即可领取年金,真正实现 "次年起领"。

三重计划可选:满足不同身故保障需求 —— 计划一保证返还保费,兼顾利益与安全;计划二保证领取 20 年,侧重长期保障;计划三领取金额最高,适合传承需求较弱的客户。

权益丰厚实用:55 岁(女)/60 岁(男)起每年领取 100% 基本保额,98 岁领取祝寿金(已交保费),106 岁领取满期金(10 倍基本保额),全保单周期有现价,紧急情况可灵活支配。

投保门槛亲民:年交最低 5000 元,趸交 3 万元起,无健康告知、不限职业,千万大单免体检,免责仅 3 条,投保更顺畅。

退休返聘族的养老备份,55 岁王阿姨投保福瑞未来(即享版),3 年交累计 30 万元选择计划一:

首个保单年度起每年领取 9500 元,第 6 年末累计领取 5.7 万元,剩余现价 24.31 万元,合计超已交保费;

87 岁时累计领取已超 30.4 万元,仍有 13.41 万元现价;98 岁领取 30 万元祝寿金,累计领取达 70.85 万元,为长寿生活添保障。

写到最后:

养老产品琳琅满目,大家可以按照自己需求去选择产品,没有最好只有最适合。

选产品前先想清楚:你退休后想活成什么“人设”?是周游世界的冒险家,还是田园隐居的佛系老人?

养老金规划的本质,是用今天的确定性,购买明天的选择权。产品会过时,利率会波动,但一份与生命等长的现金流,永远是退休生活中最稳的“压舱石”。

如果大家有理财需求,或者有保险相关的任何问题,都可以联系专业的顾问老师一对一咨询~ 微信:MSN20160903

免责声明:文章内容如涉及作品内容、版权和其它问题,请在30日内与本公众号联系,我们将在第一时间删除内容。文章只提供参考并不构成任何投资及应用建议。


长按2秒识别二维码关注我们

欢迎把我们推荐给你的家人和朋友哟







你若觉得还行,点个“在看”吧

作者:微信文章

本帖子中包含更多资源

您需要 登录 才可以下载或查看,没有帐号?立即注册

x
回复

使用道具 举报

您需要登录后才可以回帖 登录 | 立即注册

本版积分规则

Archiver|手机版|小黑屋|菜牛保

GMT+8, 2026-2-27 00:32 , Processed in 0.037847 second(s), 19 queries .

Powered by Discuz! X3.4

© 2001-2017 Comsenz Inc.

快速回复 返回顶部 返回列表