菜牛保

 找回密码
 立即注册
搜索
热搜: 活动 交友 discuz
查看: 752|回复: 0

12家香港保险公司2025年分红实现率曝光!

[复制链接]

1223

主题

1223

帖子

3679

积分

论坛元老

Rank: 8Rank: 8

积分
3679
发表于 2026-3-20 00:59:38 | 显示全部楼层 |阅读模式
12家保司对比

经济下行期,钱袋子保卫战正式打响!2025年度12家主流保司,从分红实现率、资管规模、季度表现到品牌历史与市值,360度无死角解析,排名不分先后,实力说话!

友邦



安盛



宏利



保诚



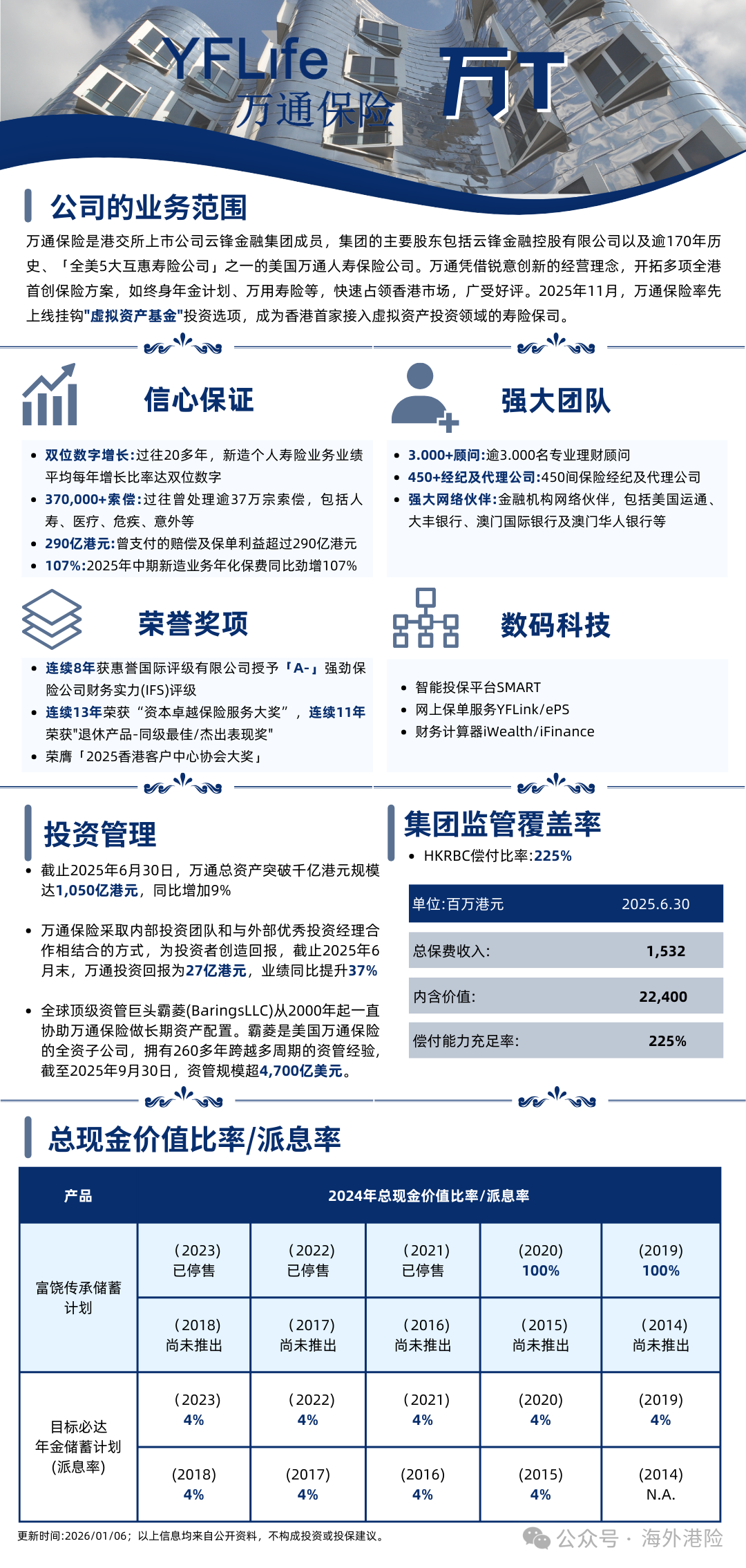
万通



永明



周大福人寿



太平人寿



富卫



中银人寿



安达人寿



立桥人寿



作者:微信文章

本帖子中包含更多资源

您需要 登录 才可以下载或查看,没有帐号?立即注册

x
回复

使用道具 举报

您需要登录后才可以回帖 登录 | 立即注册

本版积分规则

Archiver|手机版|小黑屋|菜牛保

GMT+8, 2026-5-20 06:30 , Processed in 0.038655 second(s), 19 queries .

Powered by Discuz! X3.4

© 2001-2017 Comsenz Inc.

快速回复 返回顶部 返回列表